
記者許瑞瑜/綜合報導
110年度教育部體育署學校體育傳炬獎獲獎名單出爐,最具代表性的終身成就獎,由致力推展學校體育及社會體育,曾指導協助2017世大運賽事的臺北市立大學前副校長鄭芳梵獲獎。
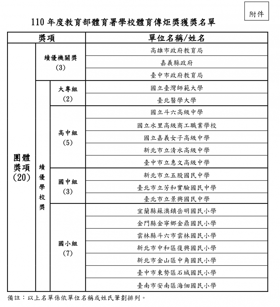
今年度有包括團體類獎項20個單位、個人獎項26名人員,共計46名獲獎,預訂於10月15日,在張榮發基金會國際會議廳舉行頒獎典禮。
這個獎項辦理迄今17年,主要表彰基層奉獻的老師、教練、學校及機關團體,為學校體育年度重點要事。
.jpg)
今年共收到85件申請案件,為近三年最多的一年。在依據「教育部體育署獎勵學校體育績優團體及個人評選要點」及經過專家委員初選、複審及決選等三階段多次會議審查及討論,最終評選出獲獎的團體及個人。
今年度獲獎名單包含團體獎項的績優機關獎3間及績優學校17所,個人獎項方面有教學傑出獎8名、活動貢獻獎6名、運動教練獎8名、學校體育奉獻獎3名及終身成就獎1名。
而本年度最具代表的終身成就獎,經由各評選委員推薦,由不論在學校體育及社會體育皆致力推展的臺北市立大學前副校長鄭芳梵獲獎。

鄭芳梵教授於2016年擔任臺北市政府體育局長,並指導協助2017世大運賽事之辦理,成功行銷臺灣運動賽等事績,獲頒終身成就獎為實至名歸。
體育署特別感謝基層的體育人員及團體,學校體育教學雖因疫情都受到影響,但許多基層機關及學校單位,在兼顧防疫的前提下能快速調整,並持續不斷地推展學校體育事務。
體育署希望藉由每年度頒獎典禮的舉辦,向長期為學校體育付出的機關、學校、團體與個人表達感謝。
獲獎名單及相關介紹公告於「110年教育部體育署學校體育傳炬獎頒獎典禮」網站(http://awards.ctusf.org.tw/)、以及臉書粉專。
頒獎典禮也將於10月15日當天於「110年度教育部體育署學校體育傳炬獎頒獎典禮」臉書粉絲團開放直播,歡迎大家一同收看並為得獎者喝采。